Warning: file_put_contents(/www/wwwroot/www.hnhsgs.com/data/models/cn_content_news.tableinfo.cache.php): failed to open stream: No such file or directory in /www/wwwroot/www.hnhsgs.com/core/library/Model.class.php on line 146 南阳市公共资源交易中心关于印发《关于落实保证金及时退还工作的六条措施》的通知 - 最新动态 - 资讯动态 - 河南恒盛工程管理有限公司
您所在的位置:首页资讯动态 最新动态

资讯动态

最新动态

南阳市公共资源交易中心关于印发《关于落实保证金及时退还工作的六条措施》的通知
发布时间:2021-11-22 09:42:18 | 浏览次数:


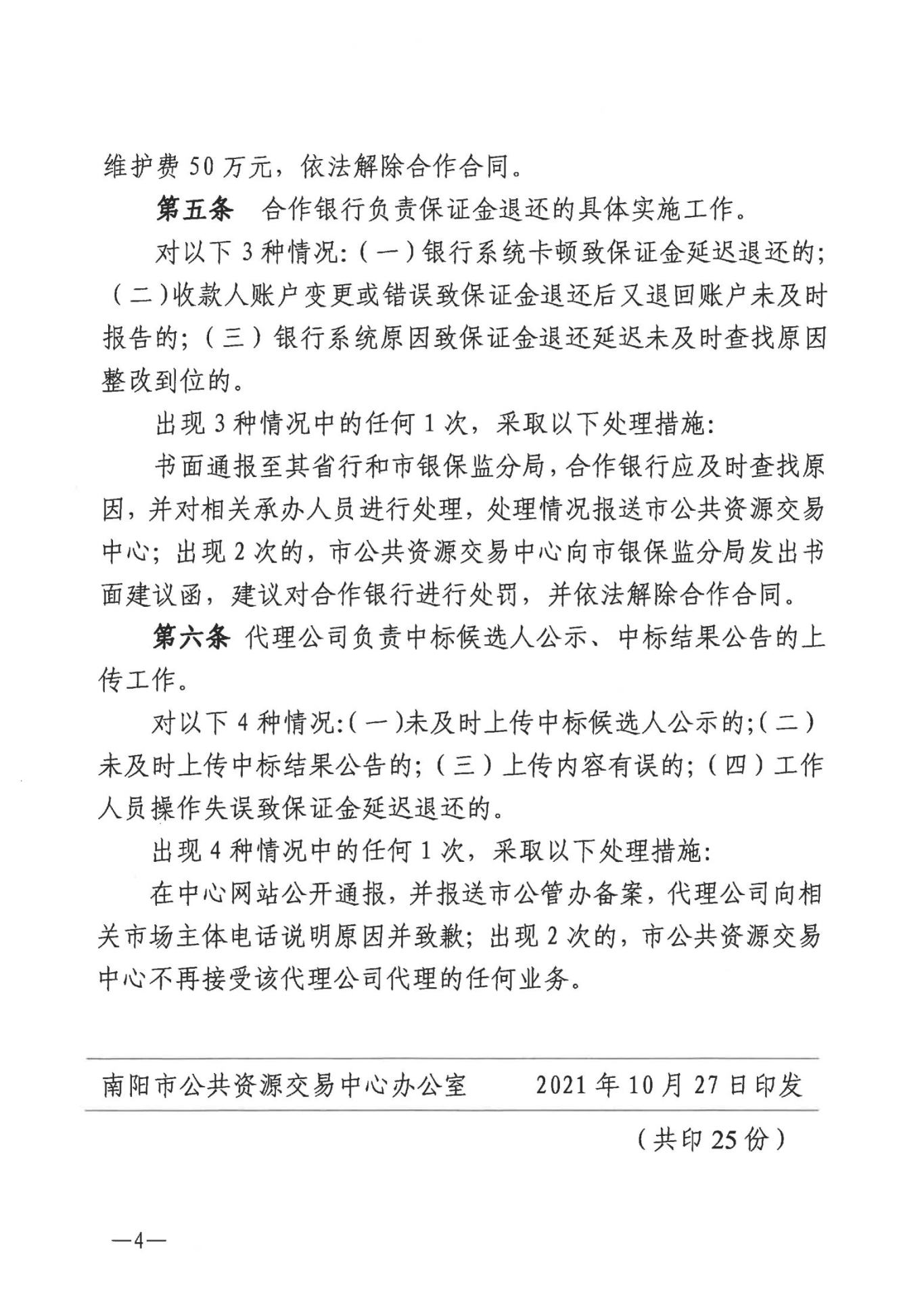
南阳市公共资源交易中心关于印发《关于落实保证金及时退还工作的六条措施》的通知


【信息时间: 2021/10/27   阅读次数: 208 】【我要打印】【关闭】

 
 上一篇:河南省财政厅关于切实加强疫情防控期间政府采购活动管理有关事项的通知
 下一篇:政府采购评审专家评分异常的判定和管理
Copyright 2017 河南恒盛工程管理有限公司 版权所有 备案号:豫ICP备17038500号-1  豫公网安备 41130302000502号   技术支持:创世网络